ACCORDO DPC-CAMILab 2019-21
L’Accordo Triennale 2019-2021 del 31.12.2018 tra il Dipartimento della Protezione Civile e il CAMILab dal titolo “Criteri di allertamento, valutazione
Leggi tuttoL’Accordo Triennale 2019-2021 del 31.12.2018 tra il Dipartimento della Protezione Civile e il CAMILab dal titolo “Criteri di allertamento, valutazione
Leggi tuttoL’Accordo stipulato in data 27/12/2017 tra il Dipartimento di Protezione Civile e il CAMILab ha riguardato “Criteri, metodologie e standard
Leggi tuttoL’Accordo stipulato in data 28/12/2016 tra il Dipartimento di Protezione Civile e il CAMILab ha condotto allo sviluppo di
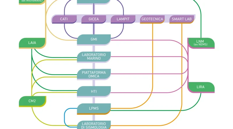
Leggi tuttoBUONGIORNO REGIONE DEL 19 – 06 -2014 SILA è una infrastruttura di ricerca interdisciplinare e multidisciplinare, basata su un efficiente sistema
Leggi tuttoThe project team is composed of members at different stages of their career: one full professor, an associate professor, two researchers and a post-doctoral research associate (PDRA) to be hired specifically for this project. This is an important factor playing in favor of a successful project, since different levels of experience and expertise result in different perspectives and experienced members are a guarantee for an efficient management of the project. The PDRA will be hired to work on the planned large-scale experiments, which require fully committed personnel.
Leggi tuttoThe project impact is defined as the multi-year influence on science and society (long run), and is different from the
Leggi tutto